Institutional assessment at Stevens is managed by the Office of the Provost. Efforts are coordinated through the associate deans, assessment coordinators or faculty representatives responsible for academic assessment at the respective schools and college. Administrative support for academic assessment activities is provided by the Office of Institutional Research and Effectiveness, which is responsible for the upkeep and management of the educational assessment software AEFIS and the management and archiving of assessment data. Stevens uses the AEFIS software to collect both direct and indirect assessment data for course and program learning outcomes.
Assessment Resources on Stevens Hub
Learning Outcome Assessment Plan
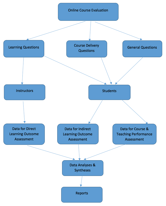
Stevens’ assessment process is rooted in the identification of student learning goals and objectives, including knowledge and skills, for all of its educational offerings. Periodic evaluation of the effectiveness of the assessment results serves as a basis for improving student development programs while enabling students to understand their own educational progress — this includes both undergraduate and graduate programs. Stevens recognizes that a well-designed assessment process results in improved learning for its students, and for the past 20 years has been committed to creating a “culture of continuous improvement” through rigorous assessment. The Learning Outcome Assessment Flowchart (below) represents the rigorous assessment procedure at Stevens.
Online Course Evaluation
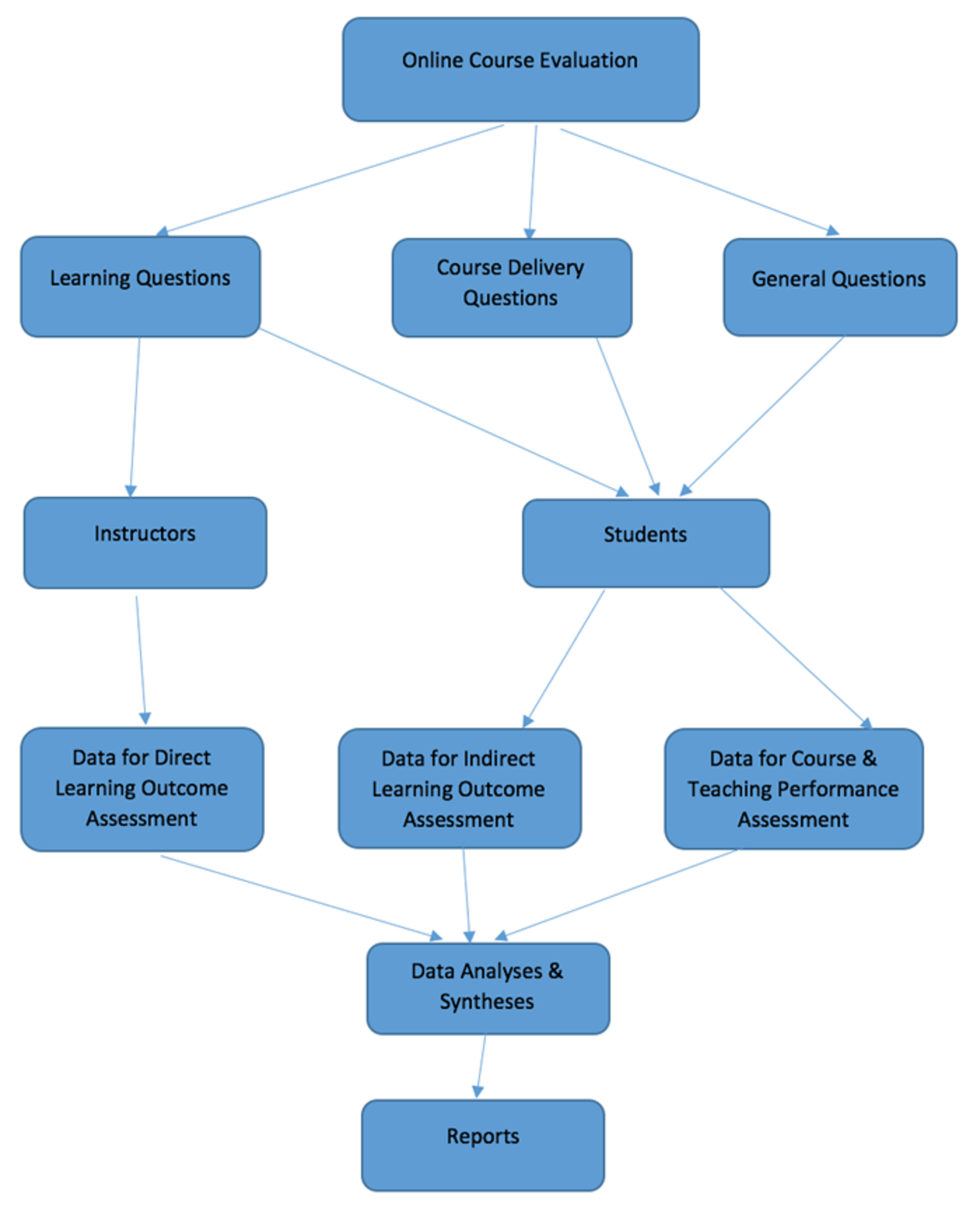
At Stevens, all schools use student evaluation forms to supply information about course design, learning outcomes and satisfaction with the quality of instruction. Recently, data from end-of-course evaluations provided the primary impetus for faculty to improve their teaching performance and student learning. The following flowchart represents the structure and process of Stevens’ online course evaluations.
Contacts
Office of Institutional Research and Effectiveness
Shani D. Carter | Associate Director of Assessment |
School of Humanities, Arts and Social Sciences
Jennifer McBryan | Associate Dean for Undergraduate Studies |
Charles V. Schaefer School of Engineering and Science
Sandra Clavijo | Director of Undergraduate Studies | |
Rainer Martini | Associate Dean for Graduate Studies |
School of Business
Michael Parfett | Director of Assurance of Learning |

